2
0

Contacts.md 4.9 KB

Mirai - Contacts

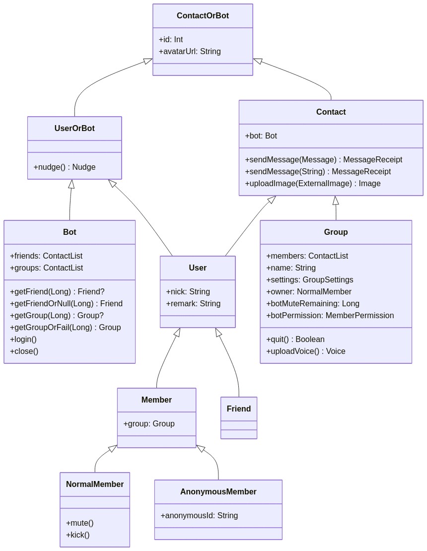
类型 描述 最低支持的版本
ContactOrBot ContactBot 的公共接口 2.0
OtherClient Bot 的其他客户端, 如 "我的 iPad", "我的电脑" 2.0
Bot 机器人对象 2.0
Contact 联系人对象, 即所有的群, 好友, 陌生人, 群成员等 2.0
Group 群对象 2.0
User 用户对象, 即 "个人". 包含好友, 陌生人, 群成员, 临时会话用户 2.0
Friend 好友对象 2.0
Stranger 陌生人对象 2.0
Member 群成员对象, 属于一个 Group. 2.0

基于面向对象的设计,可直接获取 Contact 的属性如 nickpermission。请在实践时在接口源码内查看更清晰的说明。

要主动发送一条消息,总是调用 Contact.sendMessage(message)*(message 在后文介绍)*。

可通过 Bot.getFriendBot.getGroupBot.getStranger 获取相关对象,也可以通过事件获取 *(事件在后文介绍)*。


下一步,Events

回到 Mirai 文档索引